產品描述:
U3501C是一個高壓,降壓,開關穩(wěn)壓器內置MOSFET。它集成了一個高側、高電壓、功率MOSFET,通常電流限制為5A(IPK)。輸入范圍適應各種降壓應用,使其成為汽車,工業(yè)和照明應用的理想選擇。采用滯回電壓模式控制,響應速度非常快。UNIU專有的反饋控制方案最大限度地減少了所需外部組件的數量。開關頻率為130KHz,允許元件尺寸小。熱停機和短路保護(SCP)提供可靠的容錯操作。低靜態(tài)電流允許U3501C用于電池供電的應用。U3501C采用帶有外露襯墊的ESOP-8封裝。
主要特點:
●集成高壓啟動電路●集成5.3V基準電路●內置60V/29 mΩ MOSFET●內置自引導二極管●滯后控制:無補償●130KHz開關頻率●PWM調光控制輸入降壓應用●集成高側MOSFET的短路保護(SCP)●低靜態(tài)電流●熱關閉●可在帶有暴露焊盤的ESOP-8封裝中使用
典型應用:
●電動滑板車、電動自行車控制電源、太陽能系統(tǒng)、汽車系統(tǒng)電源、工業(yè)電源、大功率LED驅動、USB
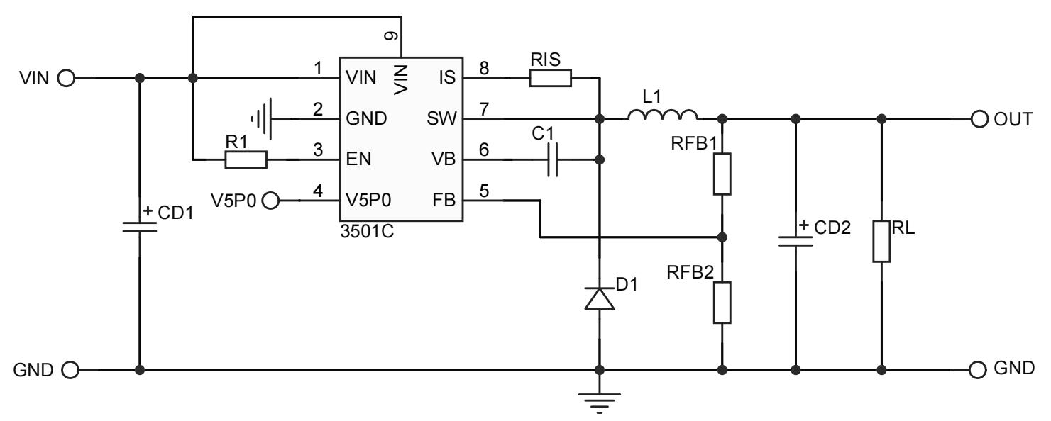
•典型應用電路

Copyright ? 2015-2023 紹興宇力半導體有限公司
浙公網安備33060202001577
浙ICP備2020037221號-1
技術支持:藍韻網絡